您当前的位置:ag亚洲游戏国际平台 > 行业资讯

行业资讯

干货!《中国ipv6发展状况》白皮书-ag亚洲游戏国际平台

【发布日期:2019/7/15 11:24:22】  【来源:】

7月11日,《中国ipv6发展状况》白皮书在2019中国ipv6发展论坛上发布。想知道我国ipv6规模部署工作取得了哪些显著成效?快来看看这本白皮书!

数看

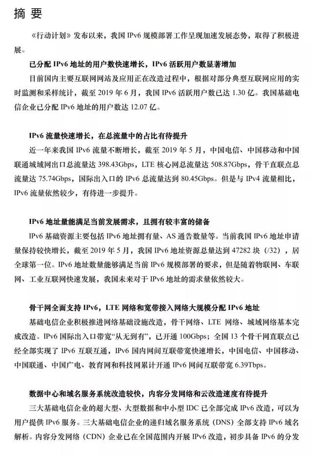
用户规模方面

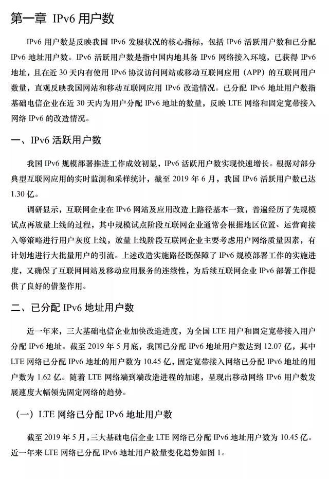
截至2019年6月,我国ipv6活跃用户数已达1.30亿,基础电信企业已分配ipv6地址的用户数达12.07亿。

流量方面

截至2019年5月,三大基础电信企业城域网出口总流量达398.43gbps,lte核心网总流量达508.87gbps,骨干直联点总流量达75.74gbps,国际出入口的ipv6总流量达到80.45gbps。

应用方面

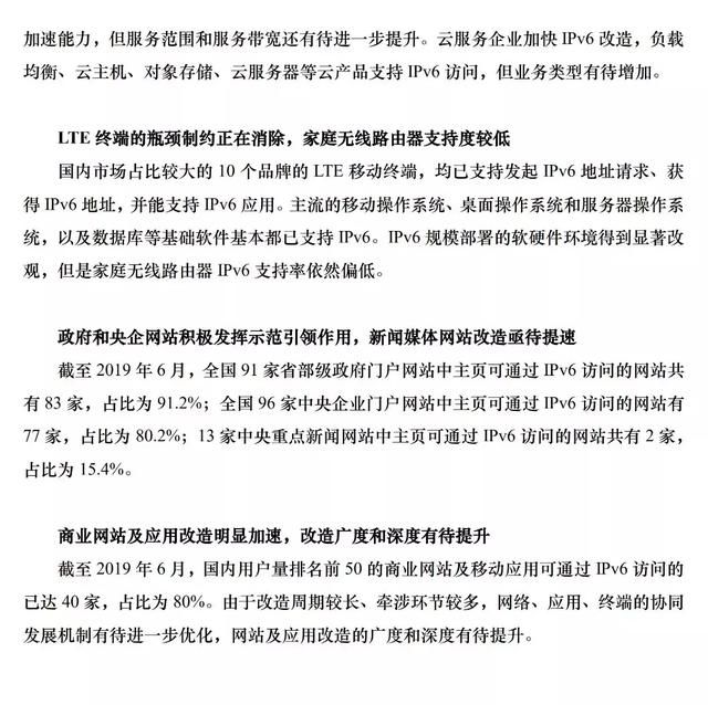
截至2019年6月,全国91家省部级政府门户网站中ag亚洲游戏国际平台主页可通过ipv6访问的网站共有83家,占比为91.2%;

截至2019年6月,全国96家中央企业门户网站中ag亚洲游戏国际平台主页可通过ipv6访问的网站有77家,占比为80.2%;

截至2019年6月,国内用户量排名前50的商业网站及移动应用可通过ipv6访问的已达40家,占比为80%,我国ipv6规模部署工作取得了显著成效。

细读

中国ipv6发展状况

1

2

3

4

5

6

7

8

9

10

11

12

13

14

15

16

17

18

19

(来源:“网络传播杂志”微信公众号)

上一条:人物访谈 | 邬贺铨院士:我国ipv6用户活跃数占比超20% 发展势头向好
下一条:2019中国互联网大会 | 中国“智能 ”社会发展指数(2019)首次发布
网站地图