您当前的位置:ag亚洲游戏国际平台 > ag亚洲游戏国际平台的公告

ag亚洲游戏国际平台的公告

通知丨关于征集2024(首届)中国数字人大会合作供应商的通知-ag亚洲游戏国际平台

【发布日期:2024/8/31 19:16:18】

upfile

各相关单位:

为广泛吸收社会力量参与2024(首届)中国数字人大会(以下简称“大会”)筹备工作,现面向社会公开招募品牌形象好的企业作为中国数字人大会供应商,欢迎有意向合作企业参加本次征集活动。具体要求如下:

一、征集内容

(一)征集对象

国内外有意向成为大会合作供应商的企业或机构(以下简称“应征单位”)。

(二)征集类别

食品、文具、办公耗材、纪念品、电子设备、服装配饰、接待用车、摄影摄像、新媒体编辑或其他与大会需求契合度高的产品或服务。

(三)合作层级

大会合作供应商

(四)权益回馈

合作供应商将根据其赞助价值享有相应荣誉,需按照“一事一议”的原则,由双方共同商定,并以最终签订的合同内容为准。

(五)合作期限

自签约之日起至大会举办完成为止。

二、征集条件

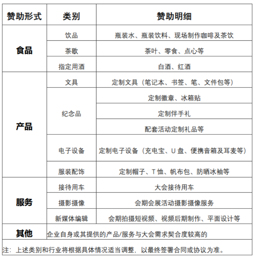
(一)为大会提供赞助支持产品及服务类别包括但不限于:

upfile

(二)应征单位应为具有独立法人资格,持有有效营业执照以及相关许可;

(三)应征单位应具备良好的社会形象、商业信誉;

(四)应征单位近三年内无违法违规记录;

(五)应征单位承诺并保证,无论是否实质参加本次征集活动,都不应泄露任何将对本次征集活动产生实质影响的保密性信息,不会在任何时间、任何地点以任何形式对是否响应本征集公告及是否参加本次征集活动进行商业性宣传,或者暗示与大会相关征集计划存在任何关联;

(六)本次征集活动不接受联合体应征。

三、征集程序

(一)本次意向企业应于9月10日17:00前(含),将意向文件电子版发送至

(二)根据提交的意向文件信息,开展后续相关工作。

四、ag亚洲游戏国际平台的联系方式

李老师(创新发展与人才工作部)

010-57234929-1053/15373469975

附件:



上一条:中国互联网协会关于批准发布《组装式应用开发平台 第1部分:通用技术要求和测试方法》等9项团体标准的公告
下一条:通知丨关于举办“人工智能 ”赋能千行百业数智转型培训班的通知
网站地图